On May 2, 2022, the European Commission submitted notification G/TBT/N/EU/888 to the World Trade Organization (WTO), proposing to amend (EC) No 1907/2006 Annex XVII, adding new regulations on formaldehyde and formaldehyde-emitting substances. Restrictions. The notification will be subject to a 60-day public consultation and is expected to enter into force on the 20th day after publication in the Official Journal of the European Union.
This proposal is to amend Annex XVII of the REACH regulation to increase formaldehyde control, aiming to reduce exposure to carcinogen formaldehyde through inhalation of indoor air. This concentration limit should provide a high level of protection for the public by reducing residential and other places where people other than workers may be exposed to formaldehyde, including inside road vehicles; protecting human health or safety.
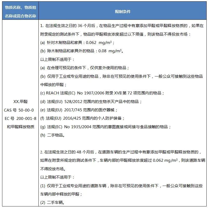
The proposed increase of formaldehyde and formaldehyde emission restrictions are as follows:

About formaldehyde
Formaldehyde is a highly reactive gas at ambient temperature and atmospheric pressure. It is classified in Part 3 of Annex VI of Annex VI of Regulation (EC) No 1272/2008 of the European Parliament and of the Council as a carcinogen group 1B, mutagen group 2, acute toxicant group 3, skin corrosive group 1B and group 1 Skin sensitizer.
Formaldehyde is a chemical that is produced in large quantities and is widely used. It is also endogenously produced in humans and animals and is an essential metabolic intermediate in all cells. Of the formaldehyde produced or imported in the EU, 98% is used as a chemical intermediate in the production of formaldehyde-based resins, thermoplastics and other chemicals, which are further widely used.
Formaldehyde-based resins are used to produce a wide variety of items, all of which may emit formaldehyde. The main use of formaldehyde-based resins is in the manufacture of wood-based panels, as a binder for wood particles. The resin is also used in the production of other wood products, such as furniture and flooring, as well as in products such as wallpaper, foam, car and aircraft parts, textiles and leather.
Reminder
With the continuous updating of REACH regulations, enterprises are faced with more and more control requirements. ZRLK recommends relevant companies to improve their risk awareness of their products, pay attention to the updates of REACH regulations in a timely manner, adjust production strategies, and ensure that export products containing restricted substances comply with the latest regulations Control requirements and avoid trade risks!